物流公司拖延+日本放假+中国放假
我们尽力催促,对于独立服务器租赁用户,再次说声抱歉
我们尽力催促,对于独立服务器租赁用户,再次说声抱歉
#通知
45.152.163.0/24 IP已经更换为 202.155的IP,请受波及的用户自行更换IP。
我们在努力研究cloud-init的IP自动更新方法,如果您着急使用,请直接将实例 从控制面板重启后,VNC/ipv6登录进网卡自行切换IP
请注意: 重启一定从控制面板进行!!
此次更换的新IP为APNIC管局 亚太原生IP, HK内容全解,不依赖DNS
晚些等待一切就绪后我们会邮件通知
45.152.163.0/24 IP已经更换为 202.155的IP,请受波及的用户自行更换IP。
我们在努力研究cloud-init的IP自动更新方法,如果您着急使用,请直接将实例 从控制面板重启后,VNC/ipv6登录进网卡自行切换IP
请注意: 重启一定从控制面板进行!!
此次更换的新IP为APNIC管局 亚太原生IP, HK内容全解,不依赖DNS
晚些等待一切就绪后我们会邮件通知
#通知
45.152.163.0/24 RPKI意外离线,我们已在第一时间联系IP提供商。
受影响产品: HKBGP & HKBGP OneTerm
#Notice
The Subnet: 45.152.163.0/24 RPKI unexpectedly offline, We have contacted the IP provider as soon as the issue was identified.
Affected service: HKBGP & HKBGP OneTerm
lain.sh
45.152.163.0/24 RPKI意外离线,我们已在第一时间联系IP提供商。
受影响产品: HKBGP & HKBGP OneTerm
#Notice
The Subnet: 45.152.163.0/24 RPKI unexpectedly offline, We have contacted the IP provider as soon as the issue was identified.
Affected service: HKBGP & HKBGP OneTerm
lain.sh
#通知
家宽系列预售开始 纯正东京Nuro静态宽带!
早鸟预约:半年85折
独享IP半年付 月均85USD!
半年付 510USD!
NAT 半年付 月均8.5USD!
(20端口+独立IPV6)
半年付 51USD!
专用码:
https://dash.lain.sh/Broadband
免KYC!
免KYC!
免KYC!
有审计高风险将过滤,禁银行/禁版权/禁金融欺诈/禁黑社会
预售于5月10日结束,最迟5月20日开通。
lain.sh
P.s. NAT发现共享删机不退款
家宽系列预售开始 纯正东京Nuro静态宽带!
早鸟预约:半年85折
独享IP半年付 月均85USD!
半年付 510USD!
NAT 半年付 月均8.5USD!
(20端口+独立IPV6)
半年付 51USD!
专用码:
TokyoHome
https://dash.lain.sh/Broadband
免KYC!
免KYC!
免KYC!
有审计高风险将过滤,禁银行/禁版权/禁金融欺诈/禁黑社会
预售于5月10日结束,最迟5月20日开通。
lain.sh
P.s. NAT发现共享删机不退款
#通知
东京 Equinix 机房杜甫补货一台!
HP R360 Gen9
• Intel Xeon E5-2680v4 *2(共56线程)
• DDR4 2400 32GB *8,共256GB
• 1TB SSD,可加硬盘扩展
• 月租仅 168 USD!
一次性交付手续费 88 USD,预付3个月即免手续费!
加 100 USD 可享:
95保底500M带宽,突发5Gbps!
• 多线接入:Cogent + GSL(亚太NTT+Lumen+Liberty欧洲)+ EIE + BBIX
• 网络前三个月价格锁定,或一次性预缴锁价至指定日期!
期货交付,最迟4月30日上线
可接托管服务:限时 300 USD / KVA
配套提供日本原生IPv4出租:
• 精准定位
• 优质价格
• 本地流媒体全解锁
• 每台254个可用IP
• 详情请联系下方 Sales!
仅此一台,先到先得!
请联系 @future_lain 预定洽谈!
Lain.sh 自有网络
东京 Equinix 机房杜甫补货一台!
HP R360 Gen9
• Intel Xeon E5-2680v4 *2(共56线程)
• DDR4 2400 32GB *8,共256GB
• 1TB SSD,可加硬盘扩展
• 月租仅 168 USD!
一次性交付手续费 88 USD,预付3个月即免手续费!
加 100 USD 可享:
95保底500M带宽,突发5Gbps!
• 多线接入:Cogent + GSL(亚太NTT+Lumen+Liberty欧洲)+ EIE + BBIX
• 网络前三个月价格锁定,或一次性预缴锁价至指定日期!
期货交付,最迟4月30日上线
可接托管服务:限时 300 USD / KVA
配套提供日本原生IPv4出租:
• 精准定位
• 优质价格
• 本地流媒体全解锁
• 每台254个可用IP
• 详情请联系下方 Sales!
仅此一台,先到先得!
请联系 @future_lain 预定洽谈!
Lain.sh 自有网络
#营销
某位客户想跳车
E5 2680v4*2 28核56线
256G
1T硬盘
东京TY1服务器
月仅168USD. 原定2025年4月30日交付(可能提前或者延后1周)
有客户收我给大哥退定金。
附加网络网络+ 125USD 可以保底500Mbps突发5 Gbps
Cogent + GSL + EIE + BBIX + JPIX
可定Softbank/IIJ线路,私聊
联系 @future_lain
lain.sh
某位客户想跳车
E5 2680v4*2 28核56线
256G
1T硬盘
东京TY1服务器
月仅168USD. 原定2025年4月30日交付(可能提前或者延后1周)
有客户收我给大哥退定金。
附加网络网络+ 125USD 可以保底500Mbps突发5 Gbps
Cogent + GSL + EIE + BBIX + JPIX
可定Softbank/IIJ线路,私聊
联系 @future_lain
lain.sh
#通知
我们发现我们的HK节点有丢包现象,我们将在4月8日凌晨(HKT)尝试重启宿主机来修复这个问题
影响产品:HKGIX、HKBGP
请您做好数据保存工作,另外DD过系统的用户请确保安装了qemu-guest否则可能无法正常拉起服务器。
lain.sh
#Notice
We have detected packet loss issues on our Hong Kong nodes. In order to resolve this problem, we will attempt to reboot the host machine during the early morning hours of April 8 (HKT).
Affected Services: HKGIX & HKBGP
Please make sure to back up your data in advance.
Additionally, if you have reinstalled your system by yourself, please ensure that qemu-guest is installed. Without it, your server may fail to start.
Thank you for your understanding.
lain.sh
我们发现我们的HK节点有丢包现象,我们将在4月8日凌晨(HKT)尝试重启宿主机来修复这个问题
影响产品:HKGIX、HKBGP
请您做好数据保存工作,另外DD过系统的用户请确保安装了qemu-guest否则可能无法正常拉起服务器。
lain.sh
#Notice
We have detected packet loss issues on our Hong Kong nodes. In order to resolve this problem, we will attempt to reboot the host machine during the early morning hours of April 8 (HKT).
Affected Services: HKGIX & HKBGP
Please make sure to back up your data in advance.
Additionally, if you have reinstalled your system by yourself, please ensure that qemu-guest is installed. Without it, your server may fail to start.
Thank you for your understanding.
lain.sh
#营销
TY1 继续接transit 和
日本二期 330USD/KVA 托管
网络+ 125USD 可以保底500Mbps突发5 Gbps
Cogent + GSL + EIE + BBIX + JPIX
E52680v4*2 + 256G内存+1T硬盘 仅168USD一个月
详细联系 @future_lain
lain.sh
TY1 继续接transit 和
日本二期 330USD/KVA 托管
网络+ 125USD 可以保底500Mbps突发5 Gbps
Cogent + GSL + EIE + BBIX + JPIX
E52680v4*2 + 256G内存+1T硬盘 仅168USD一个月
详细联系 @future_lain
lain.sh
关于近期测速问题:
Virtfusion 在1核心情况下,不开启睿频(并不是限制CPU)。
网速设置2G限速器无法跑满2G.经过检测,CPU不变,单纯修改限速器调整为3.2G,用户客户及内部可以跑满2G
初步判定为Virtfusion的Bug。
我们在升级网口的时候,将用户的网口按照比例调高分配,解决这个bug
**奇怪的是1G可以跑满
表达式: 当用户配置为1核心,网络大于1000M时, 下载速度 = 购买额度+1200Mbps
lain.sh
Virtfusion 在1核心情况下,不开启睿频(并不是限制CPU)。
网速设置2G限速器无法跑满2G.经过检测,CPU不变,单纯修改限速器调整为3.2G,用户客户及内部可以跑满2G
初步判定为Virtfusion的Bug。
我们在升级网口的时候,将用户的网口按照比例调高分配,解决这个bug
**奇怪的是1G可以跑满
表达式: 当用户配置为1核心,网络大于1000M时, 下载速度 = 购买额度+1200Mbps
lain.sh
香港测速不要使用HKT/CSL等这些香港PCCW旗下的运营商。
他们不接EIE IX
他们不接EIE IX
他们不接EIE IX
流量按照国际跨境计算,受到国际影响
可以使用 speedtest -s 62167
NeroCloud的节点测试
他们不接EIE IX
他们不接EIE IX
他们不接EIE IX
流量按照国际跨境计算,受到国际影响
可以使用 speedtest -s 62167
NeroCloud的节点测试
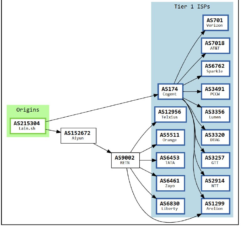
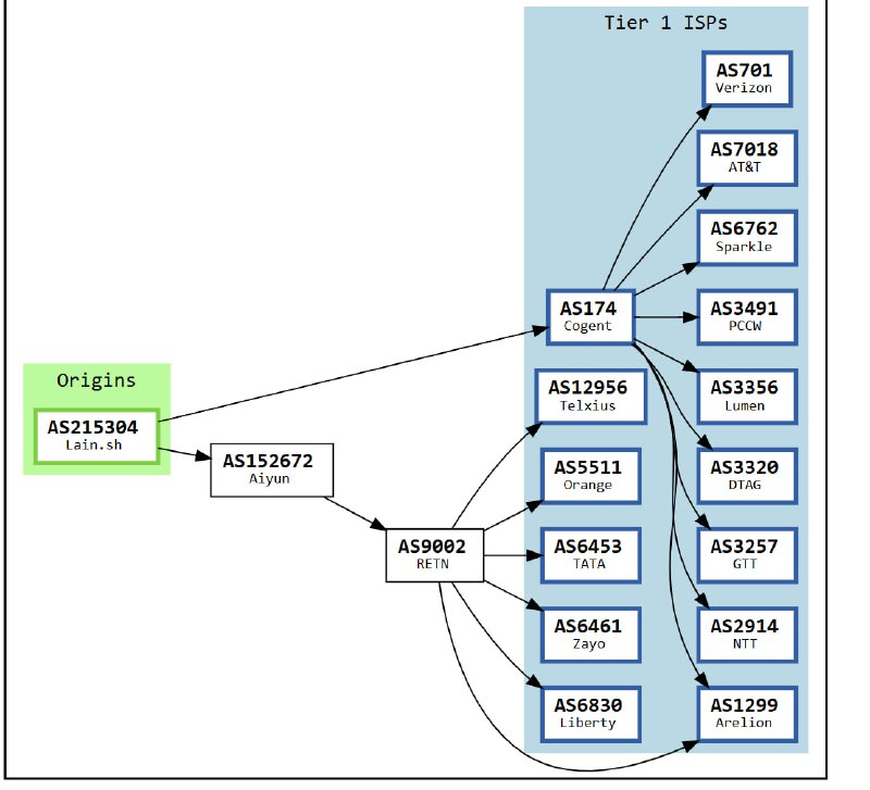
感谢隔壁Aiyun的老板让我们嫖上了RETN
涉及产品
TW HKG
HK BGP
HKGIX为冗余(低优先级)
全部正价和特价产品
前往HZ芬兰only 127ms
(我们把某个香港上游泥头车拔掉了以解决MTU到GitHub的问题)
lain.sh
涉及产品
TW HKG
HK BGP
HKGIX为冗余(低优先级)
全部正价和特价产品
前往HZ芬兰only 127ms
lain.sh