#通知
我们发现我们的HK节点有丢包现象,我们将在4月8日凌晨(HKT)尝试重启宿主机来修复这个问题
影响产品:HKGIX、HKBGP
请您做好数据保存工作,另外DD过系统的用户请确保安装了qemu-guest否则可能无法正常拉起服务器。
lain.sh
#Notice
We have detected packet loss issues on our Hong Kong nodes. In order to resolve this problem, we will attempt to reboot the host machine during the early morning hours of April 8 (HKT).
Affected Services: HKGIX & HKBGP
Please make sure to back up your data in advance.
Additionally, if you have reinstalled your system by yourself, please ensure that qemu-guest is installed. Without it, your server may fail to start.
Thank you for your understanding.
lain.sh
我们发现我们的HK节点有丢包现象,我们将在4月8日凌晨(HKT)尝试重启宿主机来修复这个问题
影响产品:HKGIX、HKBGP
请您做好数据保存工作,另外DD过系统的用户请确保安装了qemu-guest否则可能无法正常拉起服务器。
lain.sh
#Notice
We have detected packet loss issues on our Hong Kong nodes. In order to resolve this problem, we will attempt to reboot the host machine during the early morning hours of April 8 (HKT).
Affected Services: HKGIX & HKBGP
Please make sure to back up your data in advance.
Additionally, if you have reinstalled your system by yourself, please ensure that qemu-guest is installed. Without it, your server may fail to start.
Thank you for your understanding.
lain.sh
#营销
TY1 继续接transit 和
日本二期 330USD/KVA 托管
网络+ 125USD 可以保底500Mbps突发5 Gbps
Cogent + GSL + EIE + BBIX + JPIX
E52680v4*2 + 256G内存+1T硬盘 仅168USD一个月
详细联系 @future_lain
lain.sh
TY1 继续接transit 和
日本二期 330USD/KVA 托管
网络+ 125USD 可以保底500Mbps突发5 Gbps
Cogent + GSL + EIE + BBIX + JPIX
E52680v4*2 + 256G内存+1T硬盘 仅168USD一个月
详细联系 @future_lain
lain.sh
关于近期测速问题:
Virtfusion 在1核心情况下,不开启睿频(并不是限制CPU)。
网速设置2G限速器无法跑满2G.经过检测,CPU不变,单纯修改限速器调整为3.2G,用户客户及内部可以跑满2G
初步判定为Virtfusion的Bug。
我们在升级网口的时候,将用户的网口按照比例调高分配,解决这个bug
**奇怪的是1G可以跑满
表达式: 当用户配置为1核心,网络大于1000M时, 下载速度 = 购买额度+1200Mbps
lain.sh
Virtfusion 在1核心情况下,不开启睿频(并不是限制CPU)。
网速设置2G限速器无法跑满2G.经过检测,CPU不变,单纯修改限速器调整为3.2G,用户客户及内部可以跑满2G
初步判定为Virtfusion的Bug。
我们在升级网口的时候,将用户的网口按照比例调高分配,解决这个bug
**奇怪的是1G可以跑满
表达式: 当用户配置为1核心,网络大于1000M时, 下载速度 = 购买额度+1200Mbps
lain.sh
香港测速不要使用HKT/CSL等这些香港PCCW旗下的运营商。
他们不接EIE IX
他们不接EIE IX
他们不接EIE IX
流量按照国际跨境计算,受到国际影响
可以使用 speedtest -s 62167
NeroCloud的节点测试
他们不接EIE IX
他们不接EIE IX
他们不接EIE IX
流量按照国际跨境计算,受到国际影响
可以使用 speedtest -s 62167
NeroCloud的节点测试
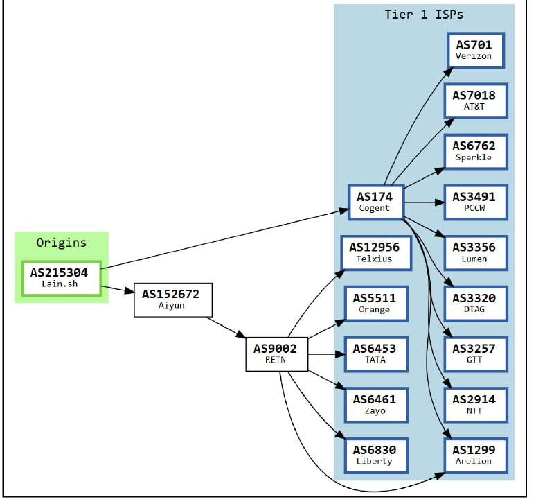
感谢隔壁Aiyun的老板让我们嫖上了RETN
涉及产品
TW HKG
HK BGP
HKGIX为冗余(低优先级)
全部正价和特价产品
前往HZ芬兰only 127ms
(我们把某个香港上游泥头车拔掉了以解决MTU到GitHub的问题)
lain.sh
涉及产品
TW HKG
HK BGP
HKGIX为冗余(低优先级)
全部正价和特价产品
前往HZ芬兰only 127ms
lain.sh
我们疯了——4月1日限定活动来啦:
使用以下优惠码,可能涨价,也可能逆天折扣!
每次使用都有不同结果,最高可低至3.3折
优惠券代码:
APR1L-lI1O02025
APR1L-Il1O02025
APR1L-II1O02025
不满意?刷新再来!每次都是新命运。
只有一个卷可以命中最低折扣
是好是坏,全看你手气!
活动时间:仅限 2025年4月1日全天!
涉及产品: BGP全系列/IX全系列
BGP https://dash.lain.sh/BGP
IX https://dash.lain.sh/IX
年付only,最大产品原价228USD
跨境纯净专属 160USD一个/24(C段),托管330USD/KVA
群组 t.me/lain_group
频道 t.me/lain_log
sales销售 t.me/future_lain
催办工单 t.me/farmer_lain
#营销
APNIC
5个C段的新加坡标准定位IP 出租
明码标价 160USD一个C段
Maxmind+IPInfo+百度+ipregistry+ipgeolocation
全准确数据库。
保Tiktok+Google防送中
联系 @future_lain
lain.sh
APNIC
5个C段的新加坡标准定位IP 出租
明码标价 160USD一个C段
Maxmind+IPInfo+百度+ipregistry+ipgeolocation
全准确数据库。
保Tiktok+Google防送中
联系 @future_lain
lain.sh
#营销
月底冲业绩 | End-of-Month Sales Push
美国促销活动 | US Promo
限时折扣:33折,仅限美国用户!
Limited Time: 67% OFF – US Only!
💰💰💰[立即购买 | Buy Now]
33折优惠(年付only,100USD原价至多)
配置 | Specs
- 最高可选:2核CPU
AMD7663一核更比四核强!
4G内存
20G磁盘
2T流量
- Up to: 2C CPU,
AMD7663 One Core stronger than 4x Kansas E5
4G RAM,
20G Disk,
2TB Bandwidth
优惠后价格范围
16.84USD - 32.47USD
月底冲业绩 | End-of-Month Sales Push
美国促销活动 | US Promo
限时折扣:33折,仅限美国用户!
Limited Time: 67% OFF – US Only!
💰💰💰[立即购买 | Buy Now]
33折优惠(年付only,100USD原价至多)
IUBSVFLK
配置 | Specs
- 最高可选:2核CPU
AMD7663一核更比四核强!
4G内存
20G磁盘
2T流量
- Up to: 2C CPU,
AMD7663 One Core stronger than 4x Kansas E5
4G RAM,
20G Disk,
2TB Bandwidth
优惠后价格范围
16.84USD - 32.47USD
#通知 东京Equinix机房 杜甫预售开始! HP R360 Gen9 Intel Xeon E5 2680v4 *2 56線程 DDR4 2400 32G *8 256G 1T SSD, 可加硬盘 月租仅 168USD ! 一次性交付手续费 88 USD, 一次性付3个月免手续费。 加100USD享受95保底500M端口,突發5G! *Cogent+ GSL (亚太NTT+LUMEN+Liberty歐洲)+ EIE + BBIX *网络前3个月不变價,或一次性缴纳网费直到你想要的日期,锁定网费!…
各位IDC同僚以及在tg活跃的各大商家请注意这种经典骗术
找你定制大订单,使用USDT付款,付款时发送一张P过的图哄骗你退回多发送的USDT
如果您读本条消息的时候他来找你了,请务必陪他演下去,拿到他的1.999U奖励再跑
作案细节
https://t.me/lain_solution/8
涉案地址
https://www.oklink.com/zh-hans/trx/address/TTncDKZ9LQSFqGn8rBjbbB9RKdYytZPoVs/token-transfer
找你定制大订单,使用USDT付款,付款时发送一张P过的图哄骗你退回多发送的USDT
如果您读本条消息的时候他来找你了,请务必陪他演下去,拿到他的1.999U奖励再跑
作案细节
https://t.me/lain_solution/8
涉案地址
https://www.oklink.com/zh-hans/trx/address/TTncDKZ9LQSFqGn8rBjbbB9RKdYytZPoVs/token-transfer
#友情提醒
我们在处理工单中遇到了许多在创建的时候使用了sshkey ,却无法使用的案例
1.如果想要继续使用sshkey登陆,请把sshkey导入您的ssh客户端,再登陆使用。
2.如果只用密码登陆,在vf创建服务器跳过sshkey选择,直接创建,即可解决问题
我们在处理工单中遇到了许多在创建的时候使用了sshkey ,却无法使用的案例
1.如果想要继续使用sshkey登陆,请把sshkey导入您的ssh客户端,再登陆使用。
2.如果只用密码登陆,在vf创建服务器跳过sshkey选择,直接创建,即可解决问题
#通知
东京Equinix机房 杜甫预售开始!
HP R360 Gen9
Intel Xeon E5 2680v4 *2 56線程
DDR4 2400 32G *8 256G
1T SSD, 可加硬盘
一次性交付手续费 88 USD, 一次性付3个月免手续费。
加100USD享受95保底500M端口,突發5G!
*Cogent+ GSL (亚太NTT+LUMEN+Liberty歐洲)+ EIE + BBIX
*网络前3个月不变價,或一次性缴纳网费直到你想要的日期,锁定网费!
联系 @future_lain 預定洽談!
Lain.sh
*該產品為Lain自有網路
东京Equinix机房 杜甫预售开始!
HP R360 Gen9
Intel Xeon E5 2680v4 *2 56線程
DDR4 2400 32G *8 256G
1T SSD, 可加硬盘
月租仅 168USD !
一次性交付手续费 88 USD, 一次性付3个月免手续费。
加100USD享受95保底500M端口,突發5G!
*Cogent+ GSL (亚太NTT+LUMEN+Liberty歐洲)+ EIE + BBIX
*网络前3个月不变價,或一次性缴纳网费直到你想要的日期,锁定网费!
*期货,最迟4月30日交付
*接托管,限时 300USD / KVA
*定位准确的 日本IPv4租赁,优秀价格,全原生解锁本地流媒体, 254个可用,详细联系下方sales!
联系 @future_lain 預定洽談!
Lain.sh
*該產品為Lain自有網路