最新通知
#通知


自动开账单的bug已经修复。
没开账单的用户会自动开账单



Ps: 0.1USD鸡Active的可以续费复活,容量够了。

已经暂停的无(

lain.sh
#营销

TY1 继续接transit 和

日本二期 330USD/KVA 托管


网络+ 125USD 可以保底500Mbps突发5 Gbps

Cogent + GSL + EIE + BBIX + JPIX


E52680v4*2 + 256G内存+1T硬盘 仅168USD一个月

详细联系 @future_lain
lain.sh
关于近期测速问题:



Virtfusion 在1核心情况下,不开启睿频(并不是限制CPU)。


网速设置2G限速器无法跑满2G.经过检测,CPU不变,单纯修改限速器调整为3.2G,用户客户及内部可以跑满2G

初步判定为Virtfusion的Bug。

我们在升级网口的时候,将用户的网口按照比例调高分配,解决这个bug

**奇怪的是1G可以跑满

表达式: 当用户配置为1核心,网络大于1000M时, 下载速度 = 购买额度+1200Mbps

lain.sh
香港测速不要使用HKT/CSL等这些香港PCCW旗下的运营商。


他们不接EIE IX
他们不接EIE IX
他们不接EIE IX

流量按照国际跨境计算,受到国际影响


可以使用 speedtest -s 62167

NeroCloud的节点测试
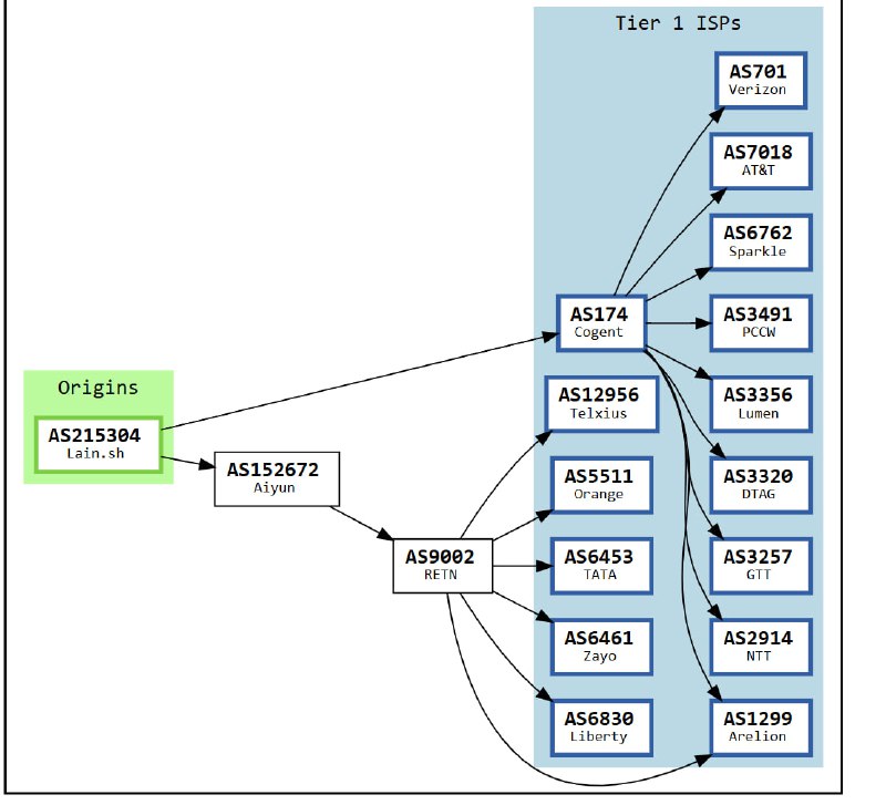
感谢隔壁Aiyun的老板让我们嫖上了RETN


涉及产品

TW HKG
HK BGP
HKGIX为冗余(低优先级)

全部正价和特价产品

前往HZ芬兰only 127ms



(我们把某个香港上游泥头车拔掉了以解决MTU到GitHub的问题)
lain.sh
Lain_Notification
💠#愚人节限定活动 |优惠券竟然会涨价?! 我们疯了——4月1日限定活动来啦: 使用以下优惠码,可能涨价,也可能逆天折扣!🔸 每次使用都有不同结果,最高可低至3.3折 优惠券代码: APR1L-lI1O02025 APR1L-Il1O02025 APR1L-II1O02025 不满意?刷新再来!每次都是新命运。 只有一个卷可以命中最低折扣 是好是坏,全看你手气! 活动时间:仅限 2025年4月1日全天! 涉及产品: BGP全系列/IX全系列 BGP https://dash.lain.sh/BGP…
💠#愚人节限定活动 |优惠券竟然会涨价?! 我们疯了——4月1日限定活动来啦: 使用以下优惠码,可能涨价,也可能逆天折扣!🔸 每次使用都有不同结果,最高可低至3.3折 优惠券代码: APR1L-lI1O02025 APR1L-Il1O02025 APR1L-II1O02025 不满意?刷新再来!每次都是新命运。 只有一个卷可以命中最低折扣 是好是坏,全看你手气! 活动时间:仅限 2025年4月1日全天! 涉及产品: BGP全系列/IX全系列 BGP https://dash.lain.sh/BGP…
💠#愚人节限定活动 |优惠券竟然会涨价?!

我们疯了——4月1日限定活动来啦:

使用以下优惠码,可能涨价,也可能逆天折扣!🔸
每次使用都有不同结果,最高可低至3.3折

优惠券代码:
APR1L-lI1O02025
APR1L-Il1O02025
APR1L-II1O02025


不满意?刷新再来!每次都是新命运。
只有一个卷可以命中最低折扣
是好是坏,全看你手气!

活动时间:仅限 2025年4月1日全天!

涉及产品: BGP全系列/IX全系列
BGP https://dash.lain.sh/BGP

IX https://dash.lain.sh/IX

敢玩吗?来赌一把吧!

年付only,最大产品原价228USD

跨境纯净专属 160USD一个/24(C段),托管330USD/KVA💠

群组
t.me/lain_group
频道 t.me/lain_log

sales销售 t.me/future_lain
催办工单 t.me/farmer_lain
#营销


APNIC

5个C段的新加坡标准定位IP 出租

明码标价 160USD一个C段

Maxmind+IPInfo+百度+ipregistry+ipgeolocation

全准确数据库。

保Tiktok+Google防送中

联系 @future_lain

lain.sh
#营销

AMD7663YES 闪购上线

4 核|8 GB 内存|120 GB SSD|Windows
年付,仅限 10 台
优惠码: AMD7663YES
抢购链接

配置不要改,点击购买输入优惠后价格就是76.63USD

Lain.sh
#营销

月底冲业绩 | End-of-Month Sales Push

美国促销活动 | US Promo

限时折扣:33折,仅限美国用户!
Limited Time: 67% OFF – US Only!

💰💰💰[立即购买 | Buy Now]


33折优惠(年付only,100USD原价至多)
IUBSVFLK

配置 | Specs
- 最高可选:2核CPU
AMD7663一核更比四核强!


4G内存

20G磁盘

2T流量

- Up to: 2C CPU,
AMD7663 One Core stronger than 4x Kansas E5

4G RAM,

20G Disk,

2TB Bandwidth

优惠后价格范围
16.84USD - 32.47USD
#营销


东京托管最后接500W的电力托管

1-2U均可

160USD一口价!


Lain.sh
Lain_Notification
#通知 东京Equinix机房 杜甫预售开始! HP R360 Gen9 Intel Xeon E5 2680v4 *2 56線程 DDR4 2400 32G *8 256G 1T SSD, 可加硬盘 月租仅 168USD ! 一次性交付手续费 88 USD, 一次性付3个月免手续费。 加100USD享受95保底500M端口,突發5G! *Cogent+ GSL (亚太NTT+LUMEN+Liberty歐洲)+ EIE + BBIX *网络前3个月不变價,或一次性缴纳网费直到你想要的日期,锁定网费!…
#通知 东京Equinix机房 杜甫预售开始! HP R360 Gen9 Intel Xeon E5 2680v4 *2 56線程 DDR4 2400 32G *8 256G 1T SSD, 可加硬盘 月租仅 168USD ! 一次性交付手续费 88 USD, 一次性付3个月免手续费。 加100USD享受95保底500M端口,突發5G! *Cogent+ GSL (亚太NTT+LUMEN+Liberty歐洲)+ EIE + BBIX *网络前3个月不变價,或一次性缴纳网费直到你想要的日期,锁定网费!…
各位IDC同僚以及在tg活跃的各大商家请注意这种经典骗术

找你定制大订单,使用USDT付款,付款时发送一张P过的图哄骗你退回多发送的USDT

如果您读本条消息的时候他来找你了,请务必陪他演下去,拿到他的1.999U奖励再跑

作案细节
https://t.me/lain_solution/8
涉案地址
https://www.oklink.com/zh-hans/trx/address/TTncDKZ9LQSFqGn8rBjbbB9RKdYytZPoVs/token-transfer Lain_Solution
#友情提醒

我们在处理工单中遇到了许多在创建的时候使用了sshkey ,却无法使用的案例
1.如果想要继续使用sshkey登陆,请把sshkey导入您的ssh客户端,再登陆使用。
2.如果只用密码登陆,在vf创建服务器跳过sshkey选择,直接创建,即可解决问题
#通知


新加坡维护20分钟装导轨
#通知

东京Equinix机房 杜甫预售开始!

HP R360 Gen9

Intel Xeon E5 2680v4 *2 56線程

DDR4 2400 32G *8 256G

1T SSD, 可加硬盘

月租仅 168USD !


一次性交付手续费 88 USD, 一次性付3个月免手续费。

加100USD享受95保底500M端口,突發5G!
*Cogent+ GSL (亚太NTT+LUMEN+Liberty歐洲)+ EIE + BBIX
*网络前3个月不变價,或一次性缴纳网费直到你想要的日期,锁定网费!


*期货,最迟4月30日交付



*接托管,限时 300USD / KVA

*定位准确的 日本IPv4租赁,优秀价格,全原生解锁本地流媒体, 254个可用,详细联系下方sales!



联系 @future_lain 預定洽談!

Lain.sh
*該產品為Lain自有網路
#通知

新加坡服务器需要安装一个服务器导轨。

将在2025年3月16日UTC+8下午2点 掉线大约1小时,数据不会丢失,请合理安排时间.


lain.sh
#通知


APNIC 香港定位IP 空闲

160USD/段/月 起售


咨询 @future_lain
lain.sh
📢 东京服务器托管业务公告

🔹 电费
⚡️ KVA(KW) / 300USD (2200CNY)
电费按您设备的 最高TDP 计算,确保精准匹配您的服务器功率需求

🔹 网络费用
0.2USD (1.45CNY) / Mbps(500M起订)
突发带宽:0.25USD (1.813CNY) / Mbps


可选网络方案:
1️⃣ Cogent + EIE + GSL(含 亚太NTT + Lumen)
2️⃣ Nuro 日本商业宽带


🔥 全线 Dual 双热备,不是隔壁 单路由器灵车方案

提供 WireGuard 管理网接入,更安全、更高效!

📩 **咨询请联系
@future_lain

Lain.sh
—-

📢 Tokyo Server Hosting Announcement

🔹 Electricity Fees
⚡️ KVA(KW) / $300 (¥2200 CNY)
Electricity fees are calculated based on your device's maximum TDP, ensuring precise power matching for your server needs.

Network Fees
$0.2 (¥1.45 CNY) / Mbps (Minimum order: 500Mbps)
Burst Bandwidth: $0.25 (¥1.813 CNY) / Mbps

Available Network Options:
1️⃣ Cogent + EIE + GSL *(Includes Asia-Pacific NTT + Lumen)*
2️⃣ Nuro Japan Commercial Broadband

🔥 Full Dual Redundancy – No single-router "hearse" setup like others!

🔒 WireGuard management network access provided for enhanced security and efficiency!

📩 For inquiries, contact @future_lain

Lain.sh

---

📢 東京サーバーホスティングのお知らせ

🔹 電気料金
⚡️ KVA(KW) / 300USD (2200CNY)
電気料金は 最大TDP に基づいて計算され、サーバーの電力要件を正確にマッチングします。

ネットワーク料金
0.2USD (1.45CNY) / Mbps (最低500Mbpsから)
バースト帯域幅:0.25USD (1.813CNY) / Mbps

利用可能なネットワークオプション:
1️⃣ Cogent + EIE + GSL**(**アジア太平洋NTT + Lumen**を含む)
2️⃣ **Nuro 日本商用ブロードバンド


🔥 全ラインDual(デュアル)冗長化シングルルータの危険な構成ではありません!

🔒 WireGuard管理ネットワーク接続を提供 – より安全で効率的!

📩 お問い合わせは @future_lain まで

Lain.sh
#营销

推出一次性产品 [新加坡OneTerm]

该产品不保证可以续费, 配置不可增加。

⚠️条件是:
正价容量不足后,会按Renew周期短到长 关停续费(您任然可以使用到产品结束),可以转为正价继续使用


https://dash.lain.sh/checkout/config/57


您购买后可以补差价更改为标准产品。

1USD 每月起,AMD 7C13满血CPU,34xx分

推荐充值余额10USD购买(平均手续费比较低)
手续费: 固定0.3USD+价值4.5%

IP质量参考往期

lain.sh

P.s. 台湾目前还有100多个IP,要出抢占吗?