标签归类
最新通知
关于近期测速问题:
Virtfusion 在1核心情况下,不开启睿频(并不是限制CPU)。
网速设置2G限速器无法跑满2G.经过检测,CPU不变,单纯修改限速器调整为3.2G,用户客户及内部可以跑满2G
初步判定为Virtfusion的Bug。
我们在升级网口的时候,将用户的网口按照比例调高分配,解决这个bug
**奇怪的是1G可以跑满
表达式: 当用户配置为1核心,网络大于1000M时, 下载速度 = 购买额度+1200Mbps
lain.sh
Virtfusion 在1核心情况下,不开启睿频(并不是限制CPU)。
网速设置2G限速器无法跑满2G.经过检测,CPU不变,单纯修改限速器调整为3.2G,用户客户及内部可以跑满2G
初步判定为Virtfusion的Bug。
我们在升级网口的时候,将用户的网口按照比例调高分配,解决这个bug
**奇怪的是1G可以跑满
表达式: 当用户配置为1核心,网络大于1000M时, 下载速度 = 购买额度+1200Mbps
lain.sh
香港测速不要使用HKT/CSL等这些香港PCCW旗下的运营商。
他们不接EIE IX
他们不接EIE IX
他们不接EIE IX
流量按照国际跨境计算,受到国际影响
可以使用 speedtest -s 62167
NeroCloud的节点测试
他们不接EIE IX
他们不接EIE IX
他们不接EIE IX
流量按照国际跨境计算,受到国际影响
可以使用 speedtest -s 62167
NeroCloud的节点测试
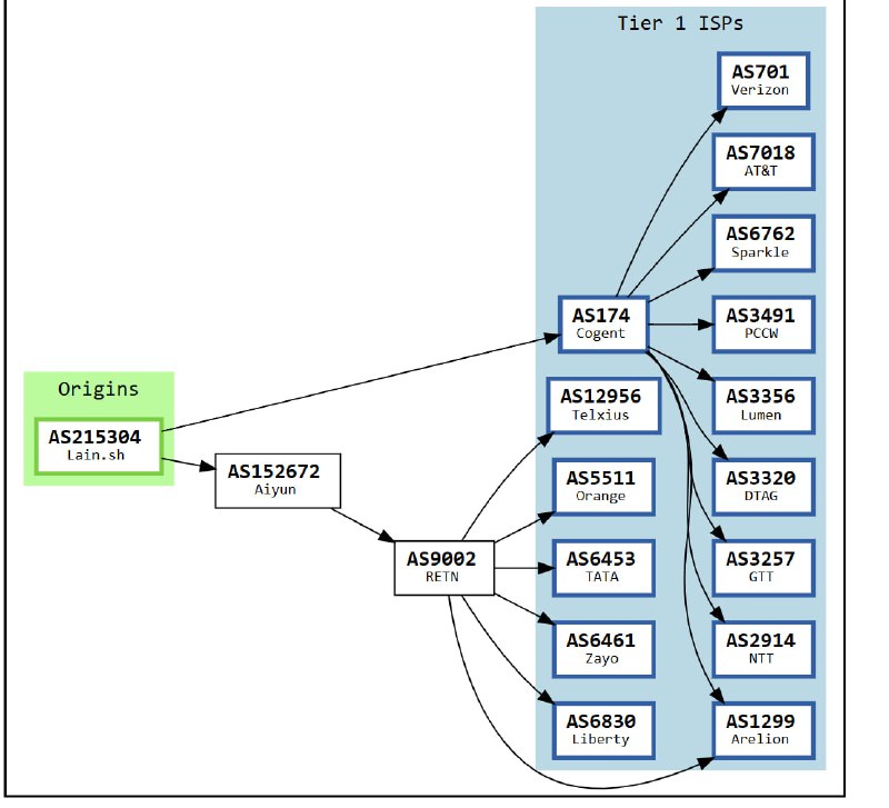
感谢隔壁Aiyun的老板让我们嫖上了RETN
涉及产品
TW HKG
HK BGP
HKGIX为冗余(低优先级)
全部正价和特价产品
前往HZ芬兰only 127ms
(我们把某个香港上游泥头车拔掉了以解决MTU到GitHub的问题)
lain.sh
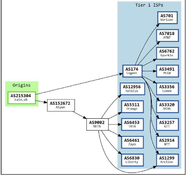
涉及产品
TW HKG
HK BGP
HKGIX为冗余(低优先级)
全部正价和特价产品
前往HZ芬兰only 127ms
lain.sh
我们疯了——4月1日限定活动来啦:
使用以下优惠码,可能涨价,也可能逆天折扣!
每次使用都有不同结果,最高可低至3.3折
优惠券代码:
APR1L-lI1O02025
APR1L-Il1O02025
APR1L-II1O02025
不满意?刷新再来!每次都是新命运。
只有一个卷可以命中最低折扣
是好是坏,全看你手气!
活动时间:仅限 2025年4月1日全天!
涉及产品: BGP全系列/IX全系列
BGP https://dash.lain.sh/BGP
IX https://dash.lain.sh/IX
年付only,最大产品原价228USD
跨境纯净专属 160USD一个/24(C段),托管330USD/KVA
群组 t.me/lain_group
频道 t.me/lain_log
sales销售 t.me/future_lain
催办工单 t.me/farmer_lain
#营销
APNIC
5个C段的新加坡标准定位IP 出租
明码标价 160USD一个C段
Maxmind+IPInfo+百度+ipregistry+ipgeolocation
全准确数据库。
保Tiktok+Google防送中
联系 @future_lain
lain.sh
APNIC
5个C段的新加坡标准定位IP 出租
明码标价 160USD一个C段
Maxmind+IPInfo+百度+ipregistry+ipgeolocation
全准确数据库。
保Tiktok+Google防送中
联系 @future_lain
lain.sh
#营销
月底冲业绩 | End-of-Month Sales Push
美国促销活动 | US Promo
限时折扣:33折,仅限美国用户!
Limited Time: 67% OFF – US Only!
💰💰💰[立即购买 | Buy Now]
33折优惠(年付only,100USD原价至多)
配置 | Specs
- 最高可选:2核CPU
AMD7663一核更比四核强!
4G内存
20G磁盘
2T流量
- Up to: 2C CPU,
AMD7663 One Core stronger than 4x Kansas E5
4G RAM,
20G Disk,
2TB Bandwidth
优惠后价格范围
16.84USD - 32.47USD
月底冲业绩 | End-of-Month Sales Push
美国促销活动 | US Promo
限时折扣:33折,仅限美国用户!
Limited Time: 67% OFF – US Only!
💰💰💰[立即购买 | Buy Now]
33折优惠(年付only,100USD原价至多)
IUBSVFLK
配置 | Specs
- 最高可选:2核CPU
AMD7663一核更比四核强!
4G内存
20G磁盘
2T流量
- Up to: 2C CPU,
AMD7663 One Core stronger than 4x Kansas E5
4G RAM,
20G Disk,
2TB Bandwidth
优惠后价格范围
16.84USD - 32.47USD
#通知 东京Equinix机房 杜甫预售开始! HP R360 Gen9 Intel Xeon E5 2680v4 *2 56線程 DDR4 2400 32G *8 256G 1T SSD, 可加硬盘 月租仅 168USD ! 一次性交付手续费 88 USD, 一次性付3个月免手续费。 加100USD享受95保底500M端口,突發5G! *Cogent+ GSL (亚太NTT+LUMEN+Liberty歐洲)+ EIE + BBIX *网络前3个月不变價,或一次性缴纳网费直到你想要的日期,锁定网费!…
各位IDC同僚以及在tg活跃的各大商家请注意这种经典骗术
找你定制大订单,使用USDT付款,付款时发送一张P过的图哄骗你退回多发送的USDT
如果您读本条消息的时候他来找你了,请务必陪他演下去,拿到他的1.999U奖励再跑
作案细节
https://t.me/lain_solution/8
涉案地址
https://www.oklink.com/zh-hans/trx/address/TTncDKZ9LQSFqGn8rBjbbB9RKdYytZPoVs/token-transfer
找你定制大订单,使用USDT付款,付款时发送一张P过的图哄骗你退回多发送的USDT
如果您读本条消息的时候他来找你了,请务必陪他演下去,拿到他的1.999U奖励再跑
作案细节
https://t.me/lain_solution/8
涉案地址
https://www.oklink.com/zh-hans/trx/address/TTncDKZ9LQSFqGn8rBjbbB9RKdYytZPoVs/token-transfer
#友情提醒
我们在处理工单中遇到了许多在创建的时候使用了sshkey ,却无法使用的案例
1.如果想要继续使用sshkey登陆,请把sshkey导入您的ssh客户端,再登陆使用。
2.如果只用密码登陆,在vf创建服务器跳过sshkey选择,直接创建,即可解决问题
我们在处理工单中遇到了许多在创建的时候使用了sshkey ,却无法使用的案例
1.如果想要继续使用sshkey登陆,请把sshkey导入您的ssh客户端,再登陆使用。
2.如果只用密码登陆,在vf创建服务器跳过sshkey选择,直接创建,即可解决问题
#通知
东京Equinix机房 杜甫预售开始!
HP R360 Gen9
Intel Xeon E5 2680v4 *2 56線程
DDR4 2400 32G *8 256G
1T SSD, 可加硬盘
一次性交付手续费 88 USD, 一次性付3个月免手续费。
加100USD享受95保底500M端口,突發5G!
*Cogent+ GSL (亚太NTT+LUMEN+Liberty歐洲)+ EIE + BBIX
*网络前3个月不变價,或一次性缴纳网费直到你想要的日期,锁定网费!
联系 @future_lain 預定洽談!
Lain.sh
*該產品為Lain自有網路
东京Equinix机房 杜甫预售开始!
HP R360 Gen9
Intel Xeon E5 2680v4 *2 56線程
DDR4 2400 32G *8 256G
1T SSD, 可加硬盘
月租仅 168USD !
一次性交付手续费 88 USD, 一次性付3个月免手续费。
加100USD享受95保底500M端口,突發5G!
*Cogent+ GSL (亚太NTT+LUMEN+Liberty歐洲)+ EIE + BBIX
*网络前3个月不变價,或一次性缴纳网费直到你想要的日期,锁定网费!
*期货,最迟4月30日交付
*接托管,限时 300USD / KVA
*定位准确的 日本IPv4租赁,优秀价格,全原生解锁本地流媒体, 254个可用,详细联系下方sales!
联系 @future_lain 預定洽談!
Lain.sh
*該產品為Lain自有網路
📢 东京服务器托管业务公告
🔹 电费
⚡️ KVA(KW) / 300USD (2200CNY)
电费按您设备的 最高TDP 计算,确保精准匹配您的服务器功率需求
🔹 网络费用
0.2USD (1.45CNY) / Mbps(500M起订)
突发带宽:0.25USD (1.813CNY) / Mbps
可选网络方案:
1️⃣ Cogent + EIE + GSL(含 亚太NTT + Lumen)
2️⃣ Nuro 日本商业宽带
🔥 全线 Dual 双热备,不是隔壁 单路由器灵车方案
提供 WireGuard 管理网接入,更安全、更高效!
📩 **咨询请联系 @future_lain
Lain.sh
—-
📢 Tokyo Server Hosting Announcement
🔹 Electricity Fees
⚡️ KVA(KW) / $300 (¥2200 CNY)
Electricity fees are calculated based on your device's maximum TDP, ensuring precise power matching for your server needs.
Network Fees
$0.2 (¥1.45 CNY) / Mbps (Minimum order: 500Mbps)
Burst Bandwidth: $0.25 (¥1.813 CNY) / Mbps
Available Network Options:
1️⃣ Cogent + EIE + GSL *(Includes Asia-Pacific NTT + Lumen)*
2️⃣ Nuro Japan Commercial Broadband
🔥 Full Dual Redundancy – No single-router "hearse" setup like others!
🔒 WireGuard management network access provided for enhanced security and efficiency!
📩 For inquiries, contact @future_lain
Lain.sh
---
📢 東京サーバーホスティングのお知らせ
🔹 電気料金
⚡️ KVA(KW) / 300USD (2200CNY)
電気料金は 最大TDP に基づいて計算され、サーバーの電力要件を正確にマッチングします。
ネットワーク料金
0.2USD (1.45CNY) / Mbps (最低500Mbpsから)
バースト帯域幅:0.25USD (1.813CNY) / Mbps
利用可能なネットワークオプション:
1️⃣ Cogent + EIE + GSL**(**アジア太平洋NTT + Lumen**を含む)
2️⃣ **Nuro 日本商用ブロードバンド
🔥 全ラインDual(デュアル)冗長化 – シングルルータの危険な構成ではありません!
🔒 WireGuard管理ネットワーク接続を提供 – より安全で効率的!
📩 お問い合わせは @future_lain まで
Lain.sh
🔹 电费
⚡️ KVA(KW) / 300USD (2200CNY)
电费按您设备的 最高TDP 计算,确保精准匹配您的服务器功率需求
🔹 网络费用
0.2USD (1.45CNY) / Mbps(500M起订)
突发带宽:0.25USD (1.813CNY) / Mbps
可选网络方案:
1️⃣ Cogent + EIE + GSL(含 亚太NTT + Lumen)
2️⃣ Nuro 日本商业宽带
🔥 全线 Dual 双热备,不是隔壁 单路由器灵车方案
提供 WireGuard 管理网接入,更安全、更高效!
📩 **咨询请联系 @future_lain
Lain.sh
—-
📢 Tokyo Server Hosting Announcement
🔹 Electricity Fees
⚡️ KVA(KW) / $300 (¥2200 CNY)
Electricity fees are calculated based on your device's maximum TDP, ensuring precise power matching for your server needs.
Network Fees
$0.2 (¥1.45 CNY) / Mbps (Minimum order: 500Mbps)
Burst Bandwidth: $0.25 (¥1.813 CNY) / Mbps
Available Network Options:
1️⃣ Cogent + EIE + GSL *(Includes Asia-Pacific NTT + Lumen)*
2️⃣ Nuro Japan Commercial Broadband
🔥 Full Dual Redundancy – No single-router "hearse" setup like others!
🔒 WireGuard management network access provided for enhanced security and efficiency!
📩 For inquiries, contact @future_lain
Lain.sh
---
📢 東京サーバーホスティングのお知らせ
🔹 電気料金
⚡️ KVA(KW) / 300USD (2200CNY)
電気料金は 最大TDP に基づいて計算され、サーバーの電力要件を正確にマッチングします。
ネットワーク料金
0.2USD (1.45CNY) / Mbps (最低500Mbpsから)
バースト帯域幅:0.25USD (1.813CNY) / Mbps
利用可能なネットワークオプション:
1️⃣ Cogent + EIE + GSL**(**アジア太平洋NTT + Lumen**を含む)
2️⃣ **Nuro 日本商用ブロードバンド
🔥 全ラインDual(デュアル)冗長化 – シングルルータの危険な構成ではありません!
🔒 WireGuard管理ネットワーク接続を提供 – より安全で効率的!
📩 お問い合わせは @future_lain まで
Lain.sh